站在2026年新春的门槛回望,中国铝门窗幕墙行业走过的这20年,恰似一幅波澜壮阔的画卷,从粗放式的野蛮生长,到如今精细化的高质量发展,每一个笔触都镌刻着变革的印记,每一次转折都凝聚着几代幕墙人的智慧与汗水。

当我们翻阅“中国建筑金属结构协会铝门窗幕墙分会(原铝门窗幕墙委员会)”过去这20年来的工作报告——那些鲜活的企业、知名的品牌与跳动的数据……不仅是对过往岁月的忠实记录,更像是一把钥匙,为我们开启洞察行业兴衰起伏、探寻未来发展方向的大门,中国幕墙网陪伴着行业坚定的走过了20年的青葱岁月!
过去20年,是行业在高歌中猛进、在内敛中修炼、在变局中阵痛与蜕变的20年!
我们回溯至黄圻主任时代的2005年,彼时行业正沐浴在经济腾飞的春风中,迎来了继初创期后的又一个“黄金十年”,市场如火如荼,产值节节攀升。然而,繁荣的背后亦暗流涌动,至2015年行业首次迎来了降速提质的历史节点,粗放的增长模式已难以为继。

随后,董红主任于2016年全面接手行业管理工作,带领行业步入了平稳过渡期,为后续的转型升级、创新发展奠定了基础。正当行业蓄势待发之际,“疫情大考”突袭!2021年成为了一个特殊的周期,它不仅考验着企业的韧性,更加速了行业优胜劣汰的进程。

面对挑战,行业并未沉沦!2022年李福臣会长提出“感恩·传承·创新·发展”理念,为行业注入了新的精神内核。直至2024年,分会迎来成立30周年庆典,这不仅是对过往辉煌的致敬,更是站在新起点上的庄严宣誓。

接下来的一周,中国幕墙网将与广大读者一起,通过最近20年间关键节点的行业协会“工作报告”,共同回顾不同时刻的重要轨迹和演变历程;共同探寻中国铝门窗幕墙产业从“量的积累”到“质的变化”之间深层的密码!
透过报告看行业,不仅是回望,更是叩问与启迪!让我们在这一份份承载着行业记忆与智慧的文字中,汲取力量,坚定信心,共同迎接属于中国铝门窗幕墙行业的崭新春天!

今天的铝门窗幕墙行业要看到成绩、坚定信心;也要正视问题、直面挑战——全体门窗幕墙人正身处百年未有之大变局!!!把握优势、坚定前行信心,才能推动行业乘风破浪向前、迈上更高台阶。
同时,我们要紧跟行业上下游产业链的步伐,坚定的走高质量发展的道路,中国门窗幕墙行业人从未拥有过这么强烈的信心,我们是跨越周期的真“墙”者,我们是新周期的开“窗”者,更是行业集体智慧的建立者、发明者……
高质量发展的扎实推进,双碳战略的不断夯实,门窗幕墙行业也来到了历史的全新节点,产业链的迭代进程进入全新征程!

铝门窗幕墙分会李福臣会长,在年会上作了题为:《看势提质 坚定信心 直面挑战!2023-2024铝门窗幕墙行业发展报告》的主题演讲。

深耕行业 服务升级 传承文化|2024年行业年会上,分会传达了来自住建部等相关部门——最新的政策动向与政策指导,并整理了有关建筑业、房地产的相关政策及要求,让企业深刻了解当前的政策与发展要求。

同时,分会作了《铝门窗幕墙分会2023年度工作总结及2024年发展报告》,并发布了“第19次铝门窗幕墙行业数据统计”结果。
以下是由中国幕墙网理并发布的《2023-2024铝门窗幕墙行业发展报告》全文内容:

今年以来,我国经济总体回升向好,高质量发展扎实推进,门窗幕墙行业的发展也来到了历史的全新节点。今天的行业要看到成绩、坚定信心,也要正视问题、直面挑战。
我们正身处百年未有之大变局,把握优势、坚定前行信心,才能推动行业乘风破浪向前、迈上更高台阶。

2023年国内生产总值同比增长5%左右,其中三季度增长4.9%,两项指标在主要经济体中名列前茅,这证明了我国的经济形势依然稳定。作为经济支柱的房地产业和建筑业仍然大有可为,房地产、建筑业,以及铝门窗幕墙行业,纷纷进入到“确定性和不确定性”并存的新时期!
我国经济大势,要看短期之“形”,更要看长期之“势”,既要看增长之“量”,更要看发展之“质”。我们拥有全球最大最有潜力的市场,这样的优势放眼全球都有稀缺性,坚定不移实施扩大内需战略,把超大规模市场的需求优势转化为现实的经济增长拉动力,化解总需求不足的阶段性难题。
当前经济发展面临着三大挑战:一是消费信心需要时间来修复;二是国际贸易出口形势严峻;三是房地产遗留问题亟待解决,特别是与建筑总包、门窗幕墙分包、材料企业之间的“三角债”问题。回望过去的一年,中国经济经历了下滑、扭转、恢复、回稳的四个阶段;建筑业依然是拉动内需的一大利器,稳中求胜;房地产负增长严重但体量仍然巨大,正在挫中求活;门窗幕墙行业产值下降但信心不减,要首重质再重量。
过去的一年情况明显变了!随着销售端放缓、市场面疲软,标准化带来的运营优势变弱了,而标准化带来的同质化缺陷却开始凸显。为了从竞争中脱颖而出,设计院、施工方,以及门窗幕墙相关配套材料厂商又开始花更多时间研究打磨设计方案、产品特色,充分挖掘每个末端的特色,整个行业也开始重新出现了百家争鸣的趋势。
综合来看:目前低端市场已经无路可走,而在中端产品领域的产品竞争已经极端“白热化”,特别是当“房子”脱离了投资属性后,房地产、建筑业已经完全回归到“产品为王”的本质和初心。

五年前,分会发布众多专家论文、技术干货的时候,门窗幕墙行业正处于各种创新大量涌现的黄金阶段!产品研发、营销模式、运营手段……几乎各个板块都日新月异的发生着变化。百花齐放的原因很简单,大部分的房地产企业、建筑总包方都还在“冲刺规模”的积累期,整个门窗幕墙行业都在探索、积累、蓄力,就算是“三年疫情”也阻拦不了我们的加速度。
在当前进程中,门窗幕墙行业需要自我调整,实现穿越周期的条件,并保证高质量发展的思路稳定不动摇,这个思路是当前行业中最具有前瞻性、深入性的,并且必须贯彻到底。

2024年,中国建筑金属结构协会铝门窗幕墙分会(以下简称:分会)走过了30年历程,步入而立之年,我们共同经历了经济快速腾飞、行业蓬勃发展的30年!
从1994—2024,三十年涌现了无数先进人物和优秀企业,几代人的努力共同抒写了铝门窗幕墙行业光辉的历史,分会成立三十年之际举办庆祝活动,与创业者、守业者、传承人们一起回顾过往、鼓励今朝,与行业同仁们共同谋划行业未来!

中国建筑金属结构协会铝门窗幕墙分会,创立于1994年,前身为铝门窗幕墙委员会,当时中国正处于工业化、城市化和现代化建设的快速增长期,门窗幕墙作为建筑外墙装饰的重要组成部分成为了市场热点。当时行业内存在很多问题,如产品质量不稳定、标准不统一,以及市场秩序混乱等。分会的成立,为行业建立统一标准、调节市场秩序、加强行业内企业之间的合作、促进技术创新和产品质量的提升起到了巨大的推动作用。
我国铝门窗幕墙行业从无到有,从小到大,从弱到强,走过了一段光辉的历史。虽然起步较晚,但是起点较高,经过40多年的发展,现在已经成为具有巨大社会价值和广泛影响力的产业。建筑门窗市场体量较大,成为了建筑行业的一个产业支柱,而铝合金门窗在门窗行业中占比最大;建筑幕墙已经位居全球第一。

三十年来,铝门窗幕墙分会承担着推动行业高质量发展、促进行业内上下游产业链之间紧密合作的重要责任。在这个过程中,分会面临过困难和挑战,在不断提升内部队伍的基础上,继续加强外部合作与交流,牵头起草编制国标及行业标准规范,拓展外部市场的交流环境,坚实的推动着行业不断前进。
其次分会在新发展中,涵盖了加强与国内外相关机构的合作与交流,促进行业的创新与融合,打造更加全面与实用性、适用性兼具的国际和地方规范、标准的合作推广、实践机制,在标准化建设方面发挥更大的作用;贴合国家发展方向和大方针,在绿色建筑和节能环保的领域,完善行业与企业的市场推广合作,推动相关产业的快速发展;强化行业人才培养机制,加大对行业内企业的培训和人才的培养,全面提升行业企业的服务质量和市场竞争力。
功勋时刻荣誉积淀!铝门窗幕墙分会三十年来所做的各项工作依然历历在目,跨越时间长河,行业内拥有众多优秀企业家、专家、工匠、合作单位等给予了分会最大的支持和助力,为行业发展做出了巨大贡献。
近年来,随着中国经济的转型和升级,门窗幕墙行业正面临着新的发展机遇和挑战。分会积极引导行业企业进行技术创新和转型升级,推动绿色建筑和节能环保的发展,已经取得了较大的成绩,并且开展的企业品牌入库活动获得了巨大成功。
“感恩、传承、创新、发展”的分会精神,传承与发展是最大的核心,从委员会到分会,在郑金峰、黄圻、董红等历任负责人的共同努力下,为行业打下了坚实的基础;当下,在践行“感恩、传承、创新、发展”的行业文化主题下,得到协会领导、历任负责人、行业前辈的认可和支持,正是因为有了你们,分会才能蒸蒸日上,行业的公共平台才能有着一股传承与服务的精神,让感恩与创新的种子生根发芽!

30年来,行业+企业+优秀“人”的组成,让行业有了在世界范围内崛起的底气和勇气,我们已经进入了世界最先进的行业之列,今天,分会多位前任领导、行业前辈也来到现场,为分会三十周年庆祝活动增光添彩!站上三十年的台阶,曾经面临的困难和取得的成绩仍然历历在目。
行业正能量已经呈现了几何级数的暴增!分会精神的传承与发展,每一届的领导都融入在这四个分会服务与精神的关键词中,他们通过自身努力与奋斗,达成了分会的工作目标,实现了分会平台的不断创新与发展。回顾过去、奋斗今天、谋划未来,分会的今日篇章已经徐徐打开……
分会在传承与发展的每个阶段与行业的各阶段紧密相连,谁也离不开谁,在践行行业文化+服务的新理念过程中更是如此。

行业追溯:上世纪80年代初,铝门窗与幕墙产品逐渐进入我国,早期产品的标准与检测大多依托国外,在与国外机构的合作中,国内逐渐形成了适合国内发展的规则和方法。
1984年4月,在洛阳,中国建筑金属结构协会第三届理事会上,建筑门窗专业委员会成立。
1987年,行业标准《铝合金门窗工程技术规范》面世,国内有了自己的行业标准规范。
1993年,中国建筑金属结构协会组织部分行业专家编写的《建筑幕墙技术》出版发行。
1993年9月, 中国建筑金属结构协会举办了全国第一期“幕墙技术培训班”。
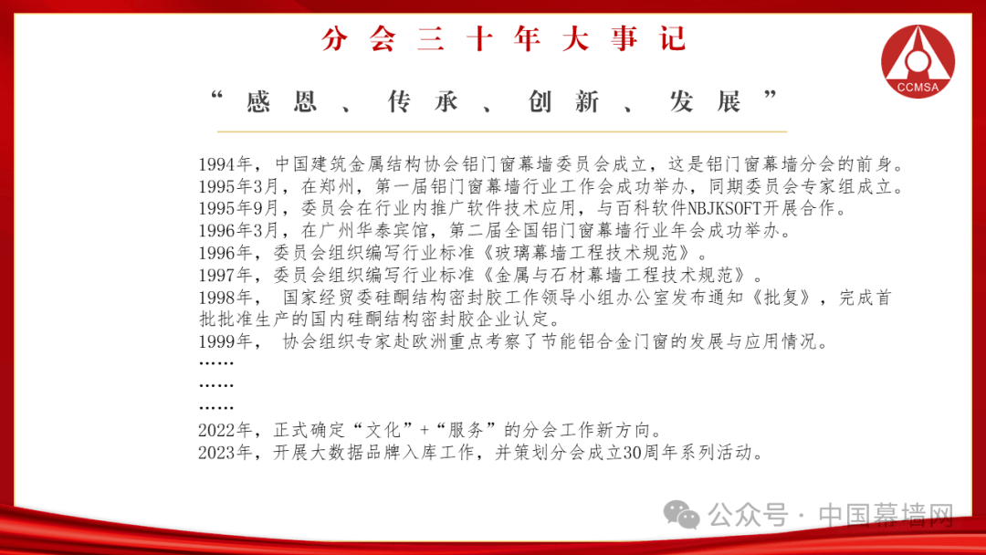
1994年,中国建筑金属结构协会铝门窗幕墙委员会成立,这是铝门窗幕墙分会的前身。
1995年3月,在郑州,第一届铝门窗幕墙行业工作会成功举办,同期委员会专家组成立。
1995年8月, 铝门窗幕墙委员会在烟台举办了第二期“全国建筑幕墙与采光顶技术”学习班。
1995年9月,委员会在行业内推广软件技术应用,与百科软件NBJKSOFT开展合作。
1998年, 国家经贸委硅酮结构密封胶工作领导小组办公室发布通知《批复》,完成首批批准生产的国内硅酮结构密封胶企业认定。
1999年, 协会组织专家赴欧洲重点考察了节能铝合金门窗的发展与应用情况。
2001年, 由委员会主办,深圳方大协办的《铝门窗幕墙》第一期正式出版。
2002年3月,“2002年全国铝门窗幕墙行业年会暨门窗幕墙新产品、配件、加工设备展示会”在广州华泰宾馆召开。
2002年,根据《通知》(国经贸胶办文[2002]55号)精神,委员会对硅酮结构密封胶生产企业进行行业推荐认定工作。
2004年, 委员会主办、广东坚朗承办的首届“坚朗杯”高尔夫邀请赛举办。
2004年11月, 2004中国(北京)国际门窗幕墙博览会在北京中国国际展览中心隆重开幕。
2005年,委员会与专家组集体智慧的结晶---《建筑门窗幕墙创新与发展》论文集出版。
2008年,由泰诺风提议,委员会组织拍摄的《通向中国之窗——记录中国铝门窗行业30年发展历程》纪录片开机。
2011年11月,中国建筑金属结构协会第九届三次理事会暨协会成立30周年表彰大会在北京隆重举行。
2017年3月,广州行业年会期间,首次开展行业数据调查统计工作成果分享。

站上三十年的台阶,曾经面临的困难和取得的成绩仍然历历在目,分会新的篇章已经打开。回顾过去、奋斗今天、谋划未来,践行“感恩、传承、创新、发展”的行业文化成为了我们新的主题。

2023年的复杂国际经济形势、复杂的房地产局面正考验着各方智慧,它既是影响世界与中国经济环境的大趋势,更是中国经济的重要力量,与每个企业息息相关,年度“大题”,破题需要定力和耐心,更需要智慧。
房地产行业需要重视“势”与“质”,挫败中求“活路”。2023年,房地产行业经历了前所未有的深度调整,房地产市场供需关系也呈现出前所未有的新格局。在认房不认贷、降首付、取消限购及限售等房地产政策组合拳下,积极效应正在初步显现。
目前,房地产市场正处于低迷期,很多楼盘的房价都在下跌。但是,这并不代表房地产市场没有投资价值。实际上,房价下跌只是暂时的现象,而房地产市场的长期发展前景仍然非常广阔。

房地产已经进入了新的竞争时代,类似充分的竞争!这对于购房者来说自然是好事情,但是对于参建方、设计方、材料供应商……来说,也是巨大的挑战。一些产品力很强的头部品牌,在现阶段已经明显显得乏力,行业竞争格局正在快速洗牌。买方时代,会带来行业企业和个人从业者的极度内卷,新格局下,设计创新能力、运营管理水平、产品交付周期,甚至是现金利用效率,都要很强,才能进入安全区!
2023年末,监管机构正在起草一份房企白名单,进一步改善对房地产行业的融资支持,这份名单根据资产规模、且仍处于正常经营的房企拟定,据称有50家国有和民营房企均会被列入其中。
新的“金融25条”与2023年底市场中关注最高的“房企白名单”的拟定,标志着监管部门将为部分房企的债务兜底,通过提高它们的授信额度、发债限制或添加信用缓释工具等方式,帮助房企“借新还旧”,达到以债养债,将债务持续滚动下去的目标,从而渡过难关。毕竟目前没有任何行业能够代替房地产成为经济支柱产业,短期来看,经济大盘的稳定仍需寄托在房地产稳定的基础上。

现阶段房地产企业最重要的是去库存、促回款,让企业内的现金流能够得到最有效的保护,市场内的处理手段主要通过降价、分销、现房销售、线上营销等手段来实现。
房地产的TOP企业思路非常明确,决心也非常大,重视长期发展之“势”,看好未来之“质”。房地产企业将形成现金为王,敏捷、灵活的资产管理方式为主的新局面。
建筑业有信心坚守阵地,期望未来,“稳中求胜”。2023年的建筑业,普遍有着较为悲观的情绪,市场内项目减少和产值下降的预期很明显,然而实际数据显示,在“中国建筑”以及各省市“建工集团”的引领下,全年产值仍然呈现出上升的趋势。
建筑业的下滑周期并不明显,更多的是在房地产行业出现的波动带来的负面影响,总体来说,建筑业依然是支柱产业,但人员不均衡、行业不均衡、地域不均衡,并不是所有人都能共享发展的果实。建筑业正在寻找新的出路,已经瞄准三大方向:一是主动性的大通胀,二是重启大基建,三是行业内的“国富民强”。前两者均由政府主导是国家意志决定,需要极大的恒心和毅力,但是由于地方政府债务问题,结果无法预料;后者是建筑行业自身的市场调剂,把市场份额让给效率更高、惠及面更广的民企,但是行业必须有着较强的精耕细作、精打细算的高效管理与融资渠道。国企承担国内重大项目(保证底线),央企主攻海外(开疆拓土),民企精耕细作中小项目(练好内功),三者可以实现有机融合。
目前国有企业较多的占据了建筑业的半壁江山,民营企业的出路并不多,但结合国际范围内的发展情况来看,日本、美国等发达国家都曾经历过这样的周期,在我们国内传统住宅类建筑及城市建设的大基建进入了新周期后,新兴文化体育建筑及智能建筑、物流仓储都会成为全新的风口。
目前市场内最直观的表现是,非住宅房地产的几大类:科技公司总部楼、物流仓储园区、医疗健康产业、教育研发和酒店度假等均出现了不同比率的上升。这类地产未来10-20年可以一直发展,结合国际发达国家的经验,只有当人均GDP达到6-8万美元的水平时才会相对饱满,达到一个高水平的均衡状态,因此国内的建筑业仍然存在一个较长的发展周期。
我们可以期望未来,提高建筑行业的技艺与管理水平,迎合新的发展周期特点,在稳定中求得全新的发展空间。
当前中国经济依然面临“需求不足、供给冲击、预期转弱”的压力,未来仍将围绕短期稳增长、长期促发展和调结构为主。传统的门窗幕墙下游产业在短期内遭遇了不小的困难,主要体现在回款方面,尤其是与中小门窗厂、中小幕墙企业深度绑定的企业,正在经历“吃苦”时期,但我们应该坚信能吃苦,方能“享福”!铝门窗幕墙行业正面临着百年未有之巨变,无论是门窗幕墙施工、设计单位,甚至是建筑玻璃、铝型材、五金配件、密封胶,以及隔热条和密封胶条等材料生产企业的情绪都相对低迷。
迎接拐点,穿越周期,提振信心!市场低迷最主要的是缺乏信心以及市场内的负面消息较多引起的。针对当前的行情,结合2023年的百城房地产发展数据结果分析,中国房地产的市场情绪和价格均开始出现正常化迹象,已接近见底。2023年随着房企“白名单”、“金融25条”等利好的出炉,加之“第二支箭”的持续发力,房企的融资环境出现了显著的改善。以破除民营企业融资难为导向,以拓展民营企业融资渠道为主要抓手,采用类似“三支箭”的政策组合拳形式,从贷款、债券、股权三种融资渠道为民企提供全方位融资支持。
正是有了资金的支持,门窗幕墙行业的下游产业链才具备了穿越“新周期”的信心与实力,“新周期”内为门窗生产、安装,幕墙设计、施工,以及型材、玻璃、五金配件、密封胶、金属板、隔热条、密封胶条、加工设备等细分行业,涂料、锚栓、百叶等配套企业,带来了良好的发展预期,面对机遇与拐点,品牌企业更需要“硬实力”与“软实力”,两者缺一不可。
门窗幕墙行业正面临“新常态”,首重“穿越周期”,更重坚持创新。经历过低于预期的保守,2023年的门窗幕墙行业企业实际正在以“坚持与热爱”为基调,逆势上扬的过程,TOP企业加大新布局与新投入,中小企业强化内部管理与市场调整,面对门窗幕墙行业的需求离散化的“新常态”,“新”与“稳”成为了行业的最新趋势,用“创新”来寻求“稳定”的生存与发展空间,我们提到的创新不再是单纯的技术与工艺改进,也包括了对市场内的渠道搭建、企业文化建设及经营行为的管理。

当前对于住宅需求的信心不足,主要源于人们对整体经济环境、个人未来职业发展、家庭收入的预期等存在不确定性。房地产企业本身的风险和房价下行的风险只是一个叠加因素。随着房地产市场的深度调整,许多民营企业如恒大、碧桂园、华夏幸福、世茂集团等逐渐呈现出衰退的趋势。然而,与此同时,一些大型央企如中建、中铁、中铁建、中冶、中交等却在逆势而上,展现出强劲的发展态势。市场内的合作主体在新周期内悄然发生了转变,铝门窗幕墙行业企业需要做大、做优、做活!
行业的整体情况虽然有着不够乐观的一面,但不容忽视的是上游产业包括房地产业、建筑业的基础市场面依然巨大,城市更新与建筑代建的新形式,带来了更多的思考与发展。同时,令人欣慰的是,当前我国新增劳动力平均受教育年限上升到14年,接受高等教育人口达2.4亿人,研发人才数量全球第一,技能人才总量超过2亿人,未来的行业人才优势能够在世界范围内占领更大空间。立足人才优势,把握发展机遇,我们完全能够不断开辟经济发展新领域新赛道、塑造发展新动能新优势。

2023年的行业内企业出现了“冰火两重天”现象,大企业对未来抱有更多的信心与期望,增强产能与强化布局;中小企业主动缩减人员与开支,打造更安全的财务状况迎合当前房地产业下滑的状况。更多的业内声音表示:我们从来没有像今天这样渴望明确转型发展的方向,产业升级的突破、企业规模的变动,人才培养与储备……尤其是在资金管理上,在节流的同时,更要努力开源(拓展工业、交通,特别是能源等领域),悲观的情绪与乐观的期望同时存在行业中,这是百年难得一见的景象。
深挖市场,开辟更多的消费渠道,积累利润!市场需求对产品性能、质量、美观、节能等都提出了新的要求,从“大行业、小公司”的无序竞争阶段,到开启存量搏杀的新时代,门窗幕墙市场已进入一个前所未有的大转折时期,消费场景、营销服务、供应链管理、生产制造、产品研发等环节都在发生深刻变革,企业要想健康可持续发展,利润要一点一滴的“挖掘”出来。
与上一年度相比,门窗幕墙行业的产值、利润率都呈现整体下降的趋势。2023年度统计的行业数据统计工作反映,总产值5900亿左右,这与后疫情影响、国际战争阴霾、能源危机等息息相关,较差的国内外经济环境影响了行业的强势复苏。其中门窗受房地产影响,较幕墙的下滑更为明显。

其中存在着多方面原因,企业财务管理与项目运营方式影响较大,密集产业市场需求转移,倒逼我国产业转型升级。企业利润下降与人才流失成为了一大顽疾,人才的培养费用较高,尤其是门窗幕墙行业专业化程度越来越高,数字化及智能化设备开始广泛使用,人才流失将会带来企业的工程项目、生产管理资源流失及利润降低。
2023年,建筑幕墙行业总产值再次出现下滑。建筑幕墙行业筑底趋稳,逐步开始摆脱低价中标、负利润竞争、同质化竞争、垫资矛盾等多个负面因素的影响,企业更加关注短期利益,反而带来了项目体量和质量的双提升。
关注房地产项目市场发展的变化,我们可以总结出幕墙行业的项目集中增长程度与人口区域密不可分,新城镇建设、重点区域化城市群的各类优质幕墙项目集中涌现。同时,针对行业遇到的困难与问题,行业需要加强行业自律,投资要慎之又慎,树立命运共同体概念。

幕墙在大项目、大基建的支持下,以及金融、互联网业主复杂项目的补充下,市场相对稳定,但更大的发展受制于房地产行业的大幅下滑。在建筑幕墙方面,工程总量在受到“38条”限制的前提下,已经连续承受了多年的低速发展时期,行业内抗压能力和刚需明显,虽房地产下滑,但文化建筑和数字化科技建筑项目增长,抵消了产值的硬下滑,基本维持在波谷的位置徘徊。
2023年铝门窗的工程市场总产值减半,其中最显著的是工程市场内新开工项目急剧减少,但市场体量仍然巨大。从新建住宅向存量更新方向转变,铝门窗产品的品质需求从低向高转变,业内企业的现状呈现两极分化,大企业订单量不减反增,中小企业无单可接;由于上游产业传导,工程企业普遍较为悲观,需要积极寻找外界及上游带来的强心剂。

在任何时候,稳守品质与价格底线,做好项目与工艺创新是铝门窗企业最关键的事。2023年铝门窗的工程项目数量开工不足,房地产行业的新开工住宅面积大量减少对此影响巨大,拖累了门窗企业,大部分企业的资金现状不佳,让很多门窗企业也放慢了发展的步伐。中、低端工程门窗产品的项目利润低且收款难,“有活不如无活”,“活要挑着干”,在这一两年成为了行业内较为明显的现象。需要警惕的依然是行业内的低门槛、虚假宣传、恶意杀价导致的竞争加剧,这让门窗企业的利润更加稀薄,为行业蒙上了一层阴影。
2023年的铝型材市场喜忧参半,国内市场较为低迷,但国外市场实现了新突破。铝型材行业需要加快拓展国内外市场的双向互补,2023年我国铝型材行业出现了新情况、新变化和新挑战。一是消费面临拐点,即将由增量市场变为存量市场;二是产能仍然持续增长,过剩程度进一步加剧;三是受房地产行业“暴雷”影响,新型应用开发不同程度受到阻碍;四是新增贸易摩擦案件仍时有发生,出口压力持续加大,出口数量徘徊不前;五是安全生产事故仍有发生。

大型铝型材企业更多的愿意“走出去”,主动寻求国际市场的合作与发展,与国内市场形成更强的双向互补,加强自身造血功能的同时,避免国内的同质化竞争。中小企业则更多的是对项目与市场合作方式加强,缩小国内布局,强化区域优势,积极寻找市场内的“夹缝”;打造能够穿越周期的强大体魄,逐步消化掉国内与国外需求差距产生的新产能。
2023年的建筑玻璃市场内,大型玻璃企业与中小型及加工类企业之间仍然存在着企业生存环境的较大差别,行业总产值下滑并不明显。玻璃作为建筑外围护结构中面积占比较大的面板,其节能保温性能的提高,将极大的有利于实现节能降耗目标。因此,玻璃的生产研发、工艺创新、设计应用,以及科学的施工和安装,成为了控制能耗的关键。如今,玻璃产业链发展日趋完善,从原材料的采掘、玻璃产品的生产,到玻璃制品的加工,在中国已经形成了成熟的研发和运作体系。

2023年的建筑玻璃市场需求的变动非常大,建筑玻璃企业寻求发展转型与多元化发展的意愿超越了以往任何时期。从国内市场表现来看:2023 年上半年板块业绩同比下滑明显,主要是受到地产开工量的影响,以及房地产企业持续“爆雷”带来的紧张情绪。全年来看地产政策持续宽松,建筑产业链细分赛道估值有所修复,但行情一波三折。大型玻璃企业,尤其是原片生产企业的订单量虽然减少,但影响较小;中小型企业尤其是加工类企业缺少订单。同时,各大玻璃深加工企业都在家装消费市场、光伏新能源赛道等领域,展开了长远的布局,也需静待业绩拐点。当前,中国已经成为全球最大的平板玻璃生产国,产量已经反超了欧洲和北美地区,拥有多家世界知名的玻璃品牌企业。
2023年的建筑密封胶是非常稳定的,虽然市场内给予的信号是幕墙项目下降,市场面在变窄,但行业内早已实现了更新与布局。两极分化严重,唯一利好是原材料大降,大企业靠规模换利润,小企业减产裁员。行业内开展新赛道的拓展,这在几年前开始的明显趋势有效的提升了行业的抗压能力。

品牌建筑密封胶企业在国内、国际的竞争力不断上升,源自于不断的研发投入与精英人才培养,齐心聚力才迎来了差异化竞争下的市场份额提升。然而,大多数企业受到高精尖人才缺乏,以及创新型机制缺乏的制约,密封胶的产品结构仍就不合理,企业应对市场需求及改变无法及时响应,传统的标准化密封胶产能明显过剩,高端定制型产品领域的“卡脖子”现象明显,从研发体系到检测手段,再到服务标准,多数企业存在大量需要填补的技术空白。
同时,市场总是在不断变化,企业必须打破常规,寻求转型与升级,在“双碳”战略目标下,装配式建筑、光伏建筑一体化、超低能耗建筑等有望爆发增长,应用场景宽泛、发展空间广阔,产业链上、下游企业需要凭借质量、规模、品牌、服务等抢占更多的市场份额。
2023年五金配件企业开始探索更多的出路,因其产品特性所决定,配件类企业也是行业内最快实现多元化发展,与高效转型的企业,行业整合趋势明显。行业内的产能与销量出现了较往年更大的差异,但目前市场产值上影响不大,后续低端五金的产品市场有可能锁紧,这与工程市场表现不佳息息相关。
随着高质量发展诉求的逐步兑现,工程管控体系的水平提升,传统建筑生产方式正渐渐被取而代之,绿色化、工业化、集约化、智能化和产业化的优质门窗幕墙产品及相关配套材料,将成为今后市场的主流。

当前市场内智能化五金产品带来的新发展成为了热点话题,行业内的同质化情况严重,较多的中小企业发展较为困难。同时,传统的市场主要依托房地产项目的发展,但目前国内房地产开发投资增速降低,采购价格下降,严重制约了五金企业的发展。五金配件企业开始探索更多的出路,因其产品特性所决定,配件类企业也是行业内最快实现多元化发展,与高效转型的企业,行业整合趋势明显。
从工程与家装两方面的市场分析,其体量依然巨大,“大行业”的现状并没有根本性转变,五金配件企业应该看到从全屋家装到旧房改造,公共建筑、民用住宅的扩建,以及新型城镇化建设、大都市圈建立,对产品的总需求量不断扩大。但市场中的产品认知正在改变,全屋智能化带来了对五金“属性”的全新定义;客户人群由70后、80后,向90后、00后转变,体现出功能性多样化的诉求,以及产品质量和服务要求更高,对“一分钱一分货”的理念,以及线上渠道的应用正在衍生。
加工设备的老化与产能需求是目前市场内最主要的矛盾,虽然新增企业需求减少,但设备更新、换代与升级的订单在持续增长。2023年的加工设备行业将智能制造作为了核心,新产品、新工艺与设备的推出更加频繁。上业也正在经历既有设备的年限到期和改造需求,“十四五”规划和“2035”远景目标纲要的发布,提出了深入实施智能制造和绿色制造工程,再次明确了智能制造将成为工业发展的一大趋势,政策倾斜带来的巨大信号,亦显示工业转型将迎来大突破、大提速。

同时,日益高涨的人工成本让设备替代人工成为主流,也推动了门窗企业下大决心进行门窗智能化设备方面的投入,未来增长有着良好的前景。智能化、无人化已经成为了全球建筑设备发展的主要课题,在中国门窗幕墙发展的道路上,信息化及数字化技术赋予了我们更多的产品技术突破,全新的设备系统,高科技产品日益丰富,加工设备从机器人、机械臂,再到完善的优化算法,丰富的应用终端,一流的门窗幕墙加工设备生产企业,总是能够为我们提供稳定、高效的全套解决方案。很多普通劳动力能够被释放,增加社会生产力的活性循环,无人化、智能化引领的行业未来,不是替代人,而是一种无限的助力!
创新为王,无人化与更新换代为主的时代来临,加工设备行业洗牌的时间早于行业内其他分类企业,从小作坊遍地开花,到虚假产品等,经历过如此混乱时期的加工设备行业头部企业加大了产品研发投入,主动求变,让市场前景与品牌化效应得到了很好的实现。
随着国家“碳达峰、碳中和”的发展定调,新的建造形式需要配合全新的建筑理念——绿色、低碳、节能,以及数字化、智能化是建筑全新的发展课题,绿色节能的建筑配套材料迅速成为了房地产、建筑业与门窗幕墙产业链的新宠。市场内对节能需求提升带来的消费量依然在提升,但价格竞争非常激烈,市场内需要打破品牌壁垒,建立更流畅的规范化、品牌化消费。

伴随着低碳与节能的双重发展,社会需求度增加明显,建筑隔热条及密封胶条产品成为绿色建筑、节能减排起到关键作用的门窗幕墙配料,作为行业细分领域,其生产企业的技术壁垒和创新能力,是这个行业内企业品牌知名度与规模化的核心支撑力,未来产品用量与市场需求将会持续增长。
2023年国内建筑幕墙设计与顾问咨询行业的市场总体量随着房地产行业的低迷有所下降,但下滑幅度并不明显,行业内减少的企业数量与新增企业数量之间的对比拉开了差距,年度内总产值估计在30亿上下。行业的技术服务已经形成了较强的标准和规范,但行业弊端凸显,收款难、价格低、权限小、周期紧等乱象频生,创新技术与设计突破在甲方与总包的双向夹击下难以实现系统化方案,行业整体的人才流失严重,薪酬制度与企业盈利能力挂钩,在外部通胀压力下,除小部分TOP企业外,行业内的服务与价值提升仍然有较大的上升空间。

以房地产合作为主体的顾问咨询行业需要在未来尽快转型升级,从较为单一的服务类型向多元化服务转变,从技术专家角色向全面化服务管家身份转变,加大对项目服务,特别是建筑全生命周期过程的咨询能力,成为全能型专家。
2023年的家装门窗市场已经成为了众多门窗企业、家装巨头、互联网巨头、外国投资的重点关注领域。国内既有建筑30年以上的铝合金门窗面积巨大,未来的市场体量让人充满期待。在乱象纷呈的竞争环境中,家装门窗行业的年度产值基本保持稳定,这得益于新交付房屋面积的增加,同时高端家装门窗产品的价格持续增长,社会中对家装门窗产品的持续关注及网络平台的投入推广,换来了行业更多的热度。

家装门窗企业必须保持在区域市场内的优势才能获得较为灵活的生存空间,这与行业内价格竞争程度加深是密不可分的。从家装类门窗项目产值来看,一线品牌的家装企业获得的市场体量虽增长幅度不大,但普遍企业生存的空间保持缓增,大多数企业对外来跨界巨鳄有着明显的敌对与防备。
小行业大市场的家装门窗,行业内拔尖的企业数量仅占2%,盈利上亿的企业数量屈指可数,小企业及加盟门店遍地开花的背后是资本市场的投入与残酷的淘汰,5亿元以上规模的企业数量不足20家,1亿元以内的企业占比较大,未来市场洗牌的可能性非常大。家装门窗的品牌意识较为突出,多数企业拥有多个品牌,产品生产、服务与运输、安装等方式和工程门窗市场差异巨大,部分工装企业贸然进入家装市场,在前期的布局与市场预期中深受打击。
细化的材料分类,更多的市场关注,带来了铝门窗幕墙行业对铝板、百叶、遮阳、电动开启扇、防火玻璃、涂料、精制钢、锚栓、搪瓷钢板、玻璃胶片等行业市场数据统计的关注。小行业大企业的现状,让这些小材料分类中的品牌企业市场占比与盈利情况非常可观,部分企业是从家居及房地产、装饰装修等行业中多元化经营模式而来,如果整合这部分材料企业的产值会非常困难,毕竟大多数企业的产值并不仅仅是铝门窗幕墙行业,它们有着更加巨大与出色的体量。

2023年的铝门窗幕墙行业内,喜忧参半、企业家们的情绪差异也非常巨大,失望者有之,庆幸者有之,悲观者有之,这是一个波澜壮阔的大时代。在诡谲的时期,坚定信心、愿意坚守与付出的企业家们才能做好企业,做大市场,做优产品,任何的侥幸与吝啬对企业的发展都无好处。

在国家精准施策、行业积极践行的大背景下,中国建筑金属结构协会铝门窗幕墙分会在2022年工作的基础上,对行业内既有及新开展的各项主要工作有了更深的认识,也有了更具前沿目光的运作方式,融合“基础工作”,强化“分会价值提升”,提升文化理念与粘性,创造新突破。
在“感恩、传承、创新、发展”的行业文化和“提高磁力、增加粘性”的服务理念的基础上, 2023年再升级为:“主动服务 融入新发展格局”,倡导和推行行业文化和服务理念,将“文化”和“理念”植入整个行业,已经成为分会工作中的行为准则和行动指南。

2023年4月,分会与展会承办单位全力运作,使行业年会以及新产品博览会成功举办,并取得了巨大成绩,参展企业数量与参观观众数量创历史新高。2023年国家提出:扩内需、促发展、保交楼、稳经济,令行业内信心大增。
在这样的情况下,权威的行业信息,前沿的资讯分享,最广的行业视角,最深的行业分析,广州铝门窗幕墙行业年会,让全行业看到不一样的未来!分会作了《铝门窗幕墙分会2022年度工作总结及2023年发展报告》,并发布了“第18次铝门窗幕墙行业数据统计”结果,同时表示会努力提升服务与黏性的文化理念,得到了行业内共同的认可与推崇。

其中,第29届全国铝门窗幕墙行业年会和同期举办的新产品博览会,两项大型活动的成功举办,得益于行业内众多品牌企业的大力支持,更彰显了铝门窗幕墙行业高度凝聚的信心与毅力。在经济恢复阶段,铝门窗幕墙行业也进入了承前启后的时期,行业企业产业化、规模化、数字化、绿色化的发展转型升级之路正在铺开。
2023年分会进一步强化行业数据调查统计工作,将数据化收集整理的源头进行了拓宽,行业上下游的产值数据、市场数据、市场系统变化情况等都纳入了数据调查统计范畴。为了更好的服务行业与会员企业,继续开展了行业数据调查活动,通过将行业大数据分析方式,科学合理的应用数字化技术,结合市场变化的热点,深入剖析与研究行业市场,积极寻找客观规律,以发展报告的形式将调查活动的成果进行分享。

行业数据统计调查工作是分会每年非常重视的一项工作内容,为行业企业的发展与市场分析提供最科学的指导,是行业每年众多企业家与市场人士翘首以盼的项目,统计工作结果价值极高,是一件利行业、利企业的大事。

以开拓的眼光看待行业,以发展的目标推动行业,2023门窗技术培训班的会员企业服务活动,分会一口气举办了两期;2023全国幕墙设计及顾问专家会、第三届718上海幕墙共享设计节更是推动行业设计水平提高的重要活动,大大小小数十场各类服务及平台交流活动方便了分会会员企业的市场与管理、技术提高,为拓展会员的视野,更好了解国外市场及行业趋势,为帮助会员学习先进制造技术,了解最新制造业市场趋势,为加强整合协会内外资源,探讨行业未来发展方向做出了贡献。
2023年分会积极开展行业走访调研活动,结合走访调研与数据统计的科学分析结果,组织开展研讨,以新时代核心价值观为依托,制定铝门窗幕墙行业发展规划,全面结合国家“十四五发展规划”战略,为行业发展订立目标,为行业及行业企业发展指明方向。
2023年分会积极深入行业企业开展走访调查活动,先后走访考察了广东贝克洛、北玻股份、江河幕墙、上海锦澄、湖北炳彰、始博集团、米兰之窗、豪美新材、爱乐屋门窗、广州白云、铭帝集团、皇派门窗、轩尼斯门窗、上海杰思、上海艾勒泰、南京弗思特、上海旭密林、广州凡祖、福建赛特、厦门维爱吉、锐建工程咨询、福建群耀幕墙、高立德胶业、杭州之江、山东保泰、东方雨虹、南海易乐、郑州中原、河南兴发幕墙、河南金沙置业、成都硅宝、威可楷爱普、中亿丰罗普斯金、山东沃赛、华建铝业、山东蓝玻、山东飞度胶业、亚萨合莱国强、华东设计院、北京腾美骐、河北奥润顺达、北京建材院、中国电子院、山东建美铝业、集泰股份、山东美新玻璃、威朗迪迪门窗、山东栋梁、和平铝业、高登铝业、兴发铝业、深圳三鑫、合和五金、广东省建筑设计院、广州格雷特、江苏赛迪乐、江苏可瑞爱特、天津固诺、东南九牧、山东宝龙达、永安胶业、三泽硅胶、苏州金螳螂、中衡设计集团、广州高士、广东宏泽、广东新展、广东天剑、广东力伊祥、安徽靖康、山东汇滨、佛山巨马等企业。
也开展了针对房地产企业的调研工作;还深入各大建设设计院所及咨询企业等。2023年共走访产业链企业近160家,深入调研门窗幕墙行业的产品研发、应用推广及市场运营情况,与被调研企业高层会晤,开展深入交流。
2023年为了进一步加强建筑结构胶生产企业及产品工程使用的管理,分会对已获推荐的建筑结构胶产品进行了年度抽样检测和企业调研工作,加强了对结构胶生产企业的监督、检查,并进一步了解企业情况,为硅酮结构密封胶行业推荐复审工作奠定基础;同时对已获推荐企业,分会优先向房地产、门窗幕墙企业推荐。

2023年为了进一步加强及提高铝合金门窗、幕墙用“建筑用硬质塑料隔热条”产品质量管理,对生产企业的规范管理,以及产品工程使用的管理,确保工程质量,保障人民生命财产安全,分会对隔热条生产企业实施行业推荐工作,加强了对隔热条的监督、检查,同时对已获推荐的企业,分会优先进行推荐。
2023年,分会为更好的服务建筑门窗幕墙行业及会员单位,抓住团体标准发展契机,组织开展了多项团体标准编制工作。分会主编了《幕墙运行维护BIM应用规程》、《智能幕墙应用技术要求》、《铝合金门窗安装技术规程》、《幕墙门窗用聚氨酯泡沫填缝剂应用技术规程》、《珐琅金属护栏》、《建筑玻璃通用技术要求》等团体标准。还主编了行业标准《铝合金门窗工程技术标准》和国标《建筑幕墙抗震性能试验方法》等标准。

同时分会参编了《绿色建材评价标准 防火窗》、《绿色建材评价标准 超低能耗建筑门窗》、《绿色低碳产品评价要求 近零能耗(被动式)建筑用铝合金门窗》、《质量分级及“领跑者”评价要求 建筑用硅酮胶》、《建筑维护结构修缮工程施工质量验收标准》、《既有建筑维护结构修缮技术规程》和《建筑维护结构修缮有效性和耐久性评价标准》等多项标准。
分会每年对相关标准规范的更新与编制,既是市场的反馈与需求,也是新工艺、新产品的规范化要求,通过行业新标准规范的制订,真正做到为行业服务、为企业服务。
2023年内分会强化与各地方协会的合作,积极参加了建筑防水协会、上海、福建、河北、广东、浙江、山东、成都、深圳、苏州等多地省市地方协会的多场会议。其中包括了四川省&成都市金属结构行业协会举办的“助力四川经济发展”行业峰会、山东协会举办的第一届中国建博会(临朐)暨第十五届中国(临朐)家居门窗博览会、厦门协会举办的“厦门市勘察设计协会钢结构与幕墙分会第六届第一次会员大会” 暨2022厦门建筑幕墙门窗高质量发展论坛、全国建筑幕墙门窗产业企业家座谈会等。建立了友好协会库,同各友好协会互动交流,互联互通、共享共生、共谋发展。2023年分会共计参与了8场各省市地方协会的合作活动,以交流促进步,推动行业高质量发展。
分会组织行业专家集体合作,编制了年度《建筑门窗幕墙创新与发展》论文集,本年度的刊物也是分会三十周年特刊,已经正式出版发行,将作为2024年广州铝门窗幕墙行业年会的配套资料,发送给参会的会员单位代表。
行业内“危与机”并存,在面对众多困难时,也正是企业修炼内功、努力提升产品与管理水平的好机会,分会矢志不移的将“文化”与“理念”在行业企业间践行,收获巨大,也进一步推进了行业的高质量发展。年会召开期间,举行了2022-2023年度“TOP20幕墙工程”,以及“TOP10材料品牌”大数据入库证书的颁发仪式!TOP入库证书将为门窗幕墙行业的品牌发声,助力上下游产业之间的交流与互通,继续打造更加开放、更加科学、更加具有创新力、领导力的行业品牌展示平台。
分会在4月份年会期间,为众多会员企业中的TOP品牌企业发放了“入库证书”,进一步打通上下游产业链之间的沟通与合作。分会的工作重心将集中到推动行业高质量发展上来,将积极开展品牌大数据调研及入库推荐工作,分会将把一切的工作中心放在为行业企业,及会员企业的服务上,坚持全面引领行业高质量发展,利用接地气的深入走访调研,结合大数据时代的分析方式,组织专家、学者进行头脑风暴的科学方法,对行业的发展方向和企业转型升级、管理模式升级提出最直接的观点和指导。
分会组织了门窗幕墙工程企业,根据采集汇总各类材料及人工价格的实时变化,客观反映工程造价与成本变化,共同抑制行业内的低价恶性竞争。

2024年铝门窗幕墙分会成立30年了,这既是一个时间节点,也是一个传承发展的阶段,因此决定举办系列庆祝活动。对此分会制定了庆祝活动的计划和方案,正在按部就班的进行筹备工作。
以点触面,激发行业活力,引领行业健康发展。7月份,在西安举办了顾问行业观摩活动,在行业内引起强烈反响,得到了业界的好评。

互动交流,传播文化,传递正能量,行业企业间建立起互访互通共融模式,相互学习、取长补短、共同进步。9月份组织行业企业走进苏州,同苏州知名企业进行互访交流,达到了预期效果,取得了巨大成功。
设计是行业的龙头,设计及顾问咨询是门窗幕墙行业的重中之重。铝门窗幕墙分会涵盖十个子行业,“幕墙设计及顾问咨询行业”是其中之一,经过长期思考和市场检验,决定单独成立“幕墙设计及顾问咨询分会”。因此向协会提出申请,在获得批准后,成立大会在去年的12月于深圳召开,由此开启了幕墙设计及顾问咨询行业新时代。
这两年,行业进入整合期,速度开始放缓,竞争日益激烈,其主要原因是市场体量减少了。我们必须深入研究,开拓新的市场空间,扩大市场化份额。为此,我们把着眼点瞄准了既有建筑和国际市场。走出去,推广我们的企业、文化、品牌和产品。在数据统计分析的基础上,定立下一步行业产品出口目标,让行业找到新赛道、获得新空间。11月份组织了日本考察团,走进日本百年企业,了解学习先进经验,为国内行业企业助力加油。同时举办了中日行业高峰论坛,为下一步拓展日本及周边市场打下了基础。
目前,分会已经推荐了一百多家硅酮结构密封胶行业推荐企业,时间跨度已经到了近20年时间,各种因素和条件都发生了很大变化,因此分会决定暂停硅酮结构密封胶行业推荐工作,开始运筹硅酮结构密封胶行业推荐复审工作。2023年已经完成了基础文件、资料的准备工作,2024年将按计划启动此项工作。

2023年取得的每一份成绩,都离不开行业同仁与会员企业的大力支持,分会将更加紧抓创新与发展这个主题,进一步提升服务质量,并且在分会的各项工作中将文化与理念融入其中,成为分会坚强的筋骨,深入行业会员单位,努力打造高质量发展平台。

2024年,将会是一个更加风云激荡的年份,中国经济的稳定发展将带给国家与行业最大的推动力,分会将带头践行,真正把文化和理念变成行动,实现文化、理念全面升级。为了更好的服务会员单位,努力实现分会平台的最大功能,分会拟开展下列各项工作。
行业年会是年度内最大的行业专业性、分享性、开放性的行业会议;新产品博览会更是通过不断的推陈出新,实现企业与国内外市场间的互通共融。

2、年度内举办多场高端行业活动(包括高峰论坛、技术论坛、行业交流活动、青年企业家论坛等)
企业发展,行业创新,人才为先,青年人才计划的开展是分会谋划已久,全力推进的工作,下一步要全面落实。
分会对行业内的职业功能、人才职业规划搭建更完善的全过程通道,全面配合国家对行业专业人才培养的政策开展工作。

建筑幕墙工程项目中的设计、施工的创新技术与工艺的新规范标准,完善行业内对各项内容的要求。
针对“专精特新”企业的行业发展,加强企业走访与交流,为企业开展“更近一公里”的服务方式。铝门窗幕墙行业在国家新一轮的经济发展中,科技创新与数字化、智能化成为了全新导向, 以“专精特新”为代表的企业,将会是行业内发展的新典型与高质量发展的门面担当。


互联互通、共享共生,在2023年的基础上,进一步完善友好协会档案,加强横向联合,共同推进行业健康有序发展。

2024年继续筹备硅酮结构密封胶行业推荐复审工作,制定计划、方案,统筹安排,进一步规范硅酮结构密封胶行业,为推动行业高质量发展贡献力量。
积极配合新成立的“幕墙设计及顾问咨询分会”开展相关工作,组织地标工程观摩活动,策划创新技术分享论坛等。

2024年分会积极开展铝门窗幕墙行业的全面工作,坚持高质量发展,紧抓时代特色,以行业企业需求为核心,以平台性、公允性、公开性为推动,开创中国铝门窗幕墙行业现代化的新局面。坚定不移的以“二十大”精神为指导,实施四轮驱动策略,推动行业高质量发展。根据国家总体方向,用“保险服务、双碳指导、绿色认证和清洁能源”四项举措,把全行业推向高质量发展的快速道。

进入新周期,打造更团结、更高效、更优秀的行业!我们已经迎来了步入量变到质变的年代,从数字化、信息化、工业化,到智能建筑、绿色建筑……
2023年,门窗幕墙行业经历了产业链快速转型和升级迭代的“大爆发”,建设现代化门窗幕墙及建筑玻璃、铝型材、五金配件、密封胶、隔热条和密封胶条等产业体系,夯实企业发展的根基,共同推进建筑新型工业化,迈向门窗幕墙制造强国、质量强国,助力数字中国建设。
创新是行业发展的最大动力源,在我们看来,门窗、幕墙不仅仅是一种装饰或者保护结构,它还是一个包含了材料科学、结构工程、环境科学等多个领域的交叉学科。随着全球对环保问题的日益重视,绿色建筑成为了主流。幕墙行业也在逐步向绿色环保方向发展,如使用可回收材料,设计更能节能的幕墙系统等。随着科技的发展,智能化已经成为各行业的发展趋势。幕墙行业也不例外,如利用传感器和控制系统实现自动调节透光度,提高能效,同时增强建筑物的安全性。随着消费者对个性化需求的提高,幕墙行业也在向定制化发展。建筑师可以根据建筑物的功能和风格,选择不同的幕墙设计和材料。行业内需要联合起来,设立新技术合作展示平台,让创新与学术的空气与空间更大,提升行业内的追求,创造更多的动力。

对国内建筑铝门窗幕墙行业的发展而言,企业品牌与诚信体系建设是当前非常需要投入与重视的。企业要严格遵守国家法律法规,合规经营,主动低价低质的竞争,才能赢得市场和社会的认可。“一潭死水中,没有一条鱼能够生存”,企业要建立健全内部管理制度,规范企业经营行为,防止违法违规行为的发生。同时,企业还要加强与政府部门的沟通与合作,积极参与行业自律,共同维护行业的健康发展。行业内需要打造企业品牌的“诚信组合拳”,必须从产品质量、售后服务、企业文化建设、合规经营等方面入手,全面提升企业的诚信水平。企业牢固树立诚实守信的经营理念,把诚信作为一种无形资产、一种生产力来认识、来创立,带头宣传诚信典型,弘扬诚信意识,开展诚信服务,积极做诚实守信的坚决拥护者和忠实执行者。
3、做好行业引领作用,诠释“文化+磁力+粘性”的内涵,加强企业互动与走访
“数字赋能和数字化转型升级,是推动传统铝门窗幕墙行业高质量发展的不二法门。”针对企业数字化转型能力不足,数字化转型服务生态体系还不健全等问题,加强企业互动与走访,建立更多学习的模式与引领,强化分会的行业引领作用,进一步强化对行业“文化+磁力+粘性”的文化与服务输出能力,获得更多的外部整合投入与支持,针对行业企业的不同特点和需求,协同制定相关数字化转型方案和指引,同时要健全产业数字化转型服务生态体系,加大产业数字化转型专业人才的培育和聚集力度。
绿色低碳发展越来越受到大众关注,绿色节能产品更是不断推动建筑业与门窗幕墙行业发展的重要武器与建设资源。建筑业作为碳排放大户,是实现碳减目标的关键所在之一。实现建筑业绿色环保、高质量发展的必然要求。实现绿色低碳,更好地推广绿色建筑,首先要完善相关政策,推行激励扶持政策,提升社会对绿色建筑的认可度;在这样的过程中培育绿色节能产品的明星企业,提高行业引领作用,培育出集研发、设计、生产、建造于一体的绿色建筑“链长”企业,形成产业集群。推动绿色产业的全面拓展,打造更全、更完善的绿色节能产品生产线,输出打造更多享誉世界的中国产品、中国企业、中国产业和中国品牌。
门窗幕墙项目的全周期智能化管理不但能够提高项目的管理方式与效率,也能够降低项目成本与建设时间。传统的工程项目管理方式存在着诸多问题,如信息孤岛、流程不规范、沟通不畅、数据不透明等,无法满足现代工程项目的需求。因此,引入先进的工程项目管理解决方案,在行业中是势在必行的。
开展全周期智能化管理的培训与展示,可以借鉴其他传统行业的成功经验,比如建立PLM系统,它是借助信息化管理手段实现技术质量管理体系(ISO)良好贯彻,协调产品需求、研发、制造及售后服务的全过程,在门窗幕墙项目全周期的智能化管理中,可以提升从工厂到工地之间的信息交流渠道并改善产品的研发与生产周期,提高企业在市场上的应变能力、竞争能力,能够让每一个工程项目得到精心的规划、设计、施工,同时还能经受复杂的环境、资源、成本和风险的挑战。
智能化管理的壁垒在于人才与使用,开展智能化设备及软件的培训工作,强化行业内的智能化整体水平,并通过自动化、信息化和智能化手段,提升项目全周期管理的效率和精度,降低风险和成本,优化资源的利用和成果的管理。

数字化平台是最有利于行业快速发展与高质量发展的重大举措,融合创新+智能,才能够让行业更加有凝聚力,更加有创造力。数字化行业平台的技术应用特色代表了行业“新工业革命”的基础,在数字化技术的推广中,我们最应该重视的诸如BIM技术,它在幕墙结构施工中的运用,使整个项目从设计向施工的转变,提高了整体的施工管理水平,因此, BIM技术在幕墙结构施工中的应用越来越广泛。将 BIM技术引入到施工过程中,可以有效地解决传统的2 D软件设计方法的不足,同时也可以简化施工流程,提高施工效率。
但数字化行业平台不仅限于此,更多的是通过一种全新的工作模式与交互模式,打造更加高效、灵活的生产、管理方式,同时有效降低成本,这不仅可以满足施工人员对施工质量的需要,而且可以避免在施工过程中出现返工问题,防止工程质量和安全事故的发生。

铝门窗幕墙行业内的法务纠纷较为频繁,究其原因主要是行业内的法务建设与管理水平不高,跟行业的企业家与施工主管缺乏法务类培训有关。为增强企业商业秘密保护意识与商业合作的安全意识,提升企业对涉密风险的管理能力和水平,强化行业企业的法律及保护意识,深入学习宣传与生产经营密切相关的法律法规。在重视绿色建筑与智能建筑发展的前提下,结合工作实际,组织开展《中华人民共和国安全生产法》、《中小企业促进法》 、《公司法》、《合同法》、《绿色产业》 等法律法规,增强法治意识,通过法律途径、运用法律手段进行企业管理和市场服务,促进行业内企业法务管理的进步。
中国品牌日的诞生是对我国企业品牌及产品品牌具有划时代意义的大事。要推动中国制造向中国创造转变、中国速度向中国质量转变、中国产品向中国品牌转变,为推动我国产业结构转型升级、打造中国品牌指明了方向,提供了遵循根本。立足新发展阶段,发挥好品牌引领作用,推动供给结构和需求结构升级,是推动经济发展方式由外延扩张型向内涵集约型转变、由规模速度型向质量效率型转变的重要举措,也是深入贯彻落实新发展理念的必然要求。这些良好的品牌建设理念,成为了行业品牌入库推荐的最大动力。品牌本身是“故事、形象”,也是市场,更是价值,通过赋予品牌深刻而丰富的文化内涵,建立鲜明的品牌定位,利用各种强有效的内外部传播途径形成消费者对品牌在精神上的高度认同和强烈的品牌忠诚,从而成为品牌竞争的核心。
久久为功,善作善成!铝门窗幕墙行业在过去几十年的发展中,一路披荆斩棘、砥砺前行,在实践中不断厚植发展力量和创新基因。立足新发展阶段,未来的行业必将以品牌为抓手,用创新的力量引领方向,用更加完善的行业规则与法务保障,促进企业的管理与市场双提升。
建立企业更加安全的外壳,分会会积极投身其中,为建设规范、透明、开放、有活力、有韧性、具备创新能力、数字化、智能化的行业新动能,提供新引擎,作出新贡献。

分会的工作需要细致的服务,文化理念建设也是重要的组成部分,未来分会将继续坚持高质量发展,坚定创新、打造全产业链绿色发展,用每一份力量造福行业、回馈社会、献礼祖国。

以上是由中国幕墙网理并发布的《2023-2024铝门窗幕墙行业发展报告》全文内容。

20年来,我们共同见证了行业从引进模仿到自主创新的艰难蜕变,从粗放扩张到精益智造的转型升级,从单一功能到绿色低碳、智能集成的全新跨越。
每一年度的工作报告,不仅是行业发展的“晴雨表”,更是时代变革的“记录者”——记载着政策导向的演进、技术标准的迭代、市场格局的重塑,也铭刻着一代代门窗幕墙人“以铝为骨、以玻为肤、以匠心筑城”的奋斗足迹!

面对全球经济格局的深刻调整,面对“双碳”战略下的绿色转型压力,面对建筑工业化、数字化、智能化的汹涌浪潮,中国铝门窗幕墙行业没有退路,唯有前行。我们曾直面金融危机的冲击,也曾迎战疫情三年的考验;我们曾为“掉玻璃”事故的行业之痛而警醒,也曾在“中国尊”、“大兴机场”、“上海中心”等超级工程中重拾荣光。每一次危机,都成为倒逼改革的契机;每一次挑战,都淬炼出更强的韧性与智慧。
而今,站在“两个一百年”奋斗目标的历史交汇点,行业已步入高质量发展的关键阶段。我们迎接的,不仅是新技术、新材料、新工艺的爆发式涌现,更是发展理念的深层革命——从“造房子”到“造环境”,从“围护结构”到“能源系统”,从“工程交付”到“全生命周期服务”。
门窗幕墙,不再只是建筑的外衣,而是城市呼吸的界面,是科技与美学交融的载体,是绿色未来的第一道防线!

展望未来,高质量发展已不再是选择题,而是必答题!行业正以更加开放的姿态拥抱全球化,以更加坚定的步伐迈向“中国创造”。
透过报告看行业,我们读懂了过去20年的风雨兼程,更坚定了迎接下一个辉煌20年的信心。这信心,源于对技术创新的不懈追求,源于对工匠精神的执着坚守,更源于每一位门窗幕墙人对这片事业的无限热爱。
让我们怀揣这份信心与力量,在时代的浪潮中继续破浪前行,共同书写中国铝门窗幕墙行业更加璀璨的明天。返回搜狐,查看更多
下一篇:没有了